Yahoo Ad Tech Platform UX Enhancement
Improve the bulk functions for enterprise advertisers.
Duration
07/2021 - 05/2022
Role
Lead UX Designer
Team
1 Product Manager
1 UX Researcher
2 UX Designers
Background
The bulk functions provide Yahoo DSP advertisers a way to create objects, make large amount of changes, and download files in a fast and easy manner.
However, the bulk functions today has limitations and flaws in the aspects of functionality , UI, and workflow. Thus, we wanted to not only extend the product limitations, but also improve the usability of bulk functions, aiming to make the platform easy to use, and to increase adoptions.
The contents below include:
Part I
Overview & Background
Part II
Bulk Editor UI Redesign
Part III
Bulk Import/Export Workflow Redesign
About The Platform
Yahoo DSP (Demand Side Platform) is an omni-channel buying platform that allows advertisers to easily target, buy, and measure ads.
The platform has 8000+ active visitors per month, having driven more than 2 billon revenue for the company. Large enterprise clients include Disney, Universal Studios, Walmart, and Verizon.


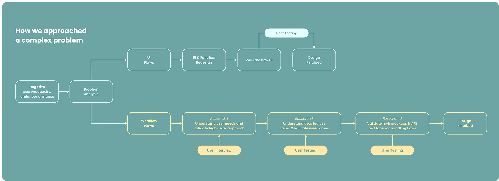
The Problem
Today, more than 90% of the campaign managers use bulk functions daily, because of the amount of campaigns they have to deal with. However, according to recent user research, bulk functions has lower satisfaction rate comparing to the other areas of the Yahoo DSP, also to the similar functions across the competitor platforms.
Through interview, we found that most users have to use a separate tool, such as Excel or Google Sheet, to help them accomplish bulk edit tasks, even the bulk editor already exists in the UI.
Campaign Manager
I would like to add more bulk editing options directly within the UI for line/package/campaign properties, and creative management
Campaign Manager
The main challenge I continue to face when using the DSP is dealing with bulk uploads and bulk editing.
Having to export an Excel document, manually change multiple tabs and lines, upload back into the platform, and then cross my fingers that there won't be any errors can be quite frustrating and honestly, eats up a lot of time.
UX Audit #1
Current UI Constraints
Lack of flexibility
Users can only apply the same changes to all the objects. It's either 1 or 0.
Cannot handle complex use cases
Some attributes need different treatment, which can only be done in Excel today.
Lack of indications
After the user has made several changes, there is no indicator or instructions on the history and next steps.

UX Audit #2
Current Workflow Constraints
Fragmented & fussy
Users have to dig into many layers of the UI to access certain campaign / ad group.
Time consuming
Constantly switching between tabs and checking status of each object is time consuming.
Low efficiency
Too much unnecessary clicks and jumps makes it hard to handle large amount of changes and updates.

